股票配资安全的平台
热点资讯
- 股票配资渠道 国芯思辰| 国产高性能晶振兼容SiTime助力智能网联汽车关键技术
- 股票加杠杆怎么买 第四届元气森林宇宙大赛京津冀赛区比赛成功举办,为食品产业创新注入新“元气”
- 股票操盘需要多少资金 吉林省第二届老年美食节暨养老膳食烹饪大赛圆满落幕
- 最好的股票杠杆平台 大行评级|中银国际:上调中广核矿业目标价至2.4港元 重申为今年行业首选股
- 配资平台APP下载 行业周报|机场航运指数跌-3.70%, 跑输上证指数3.0%
- 股票基金配资 联想杨元庆: 中国制造优势明显 超级智能体“只卷AI不卷人类”_企业_全球性_关税
- 股票账户配资 2025年6月27日江苏苏浙皖边界市场发展有限公司价格行情
- 股票质押配资 美债收益率涨跌不一,10年期美债收益率跌1.37个基点
- 杠杆股票 “游资龙头战法”主图,3 大信号捕捉连板龙头(附选股公式)
- 股票杠杆多少钱 “A系列”指数小幅调整,关注易方达中证A500ETF联接基金(A/C/Y:022459/022460/0
你的位置:合法的股票配资平台_股票线上配资平台_股票配资安全的平台 > 股票配资安全的平台 > 股票怎样用杠杆 新华保险:选举杨玉成担任公司第九届董事会董事长
股票怎样用杠杆 新华保险:选举杨玉成担任公司第九届董事会董事长
- 发布日期:2025-12-26 22:51 点击次数:58



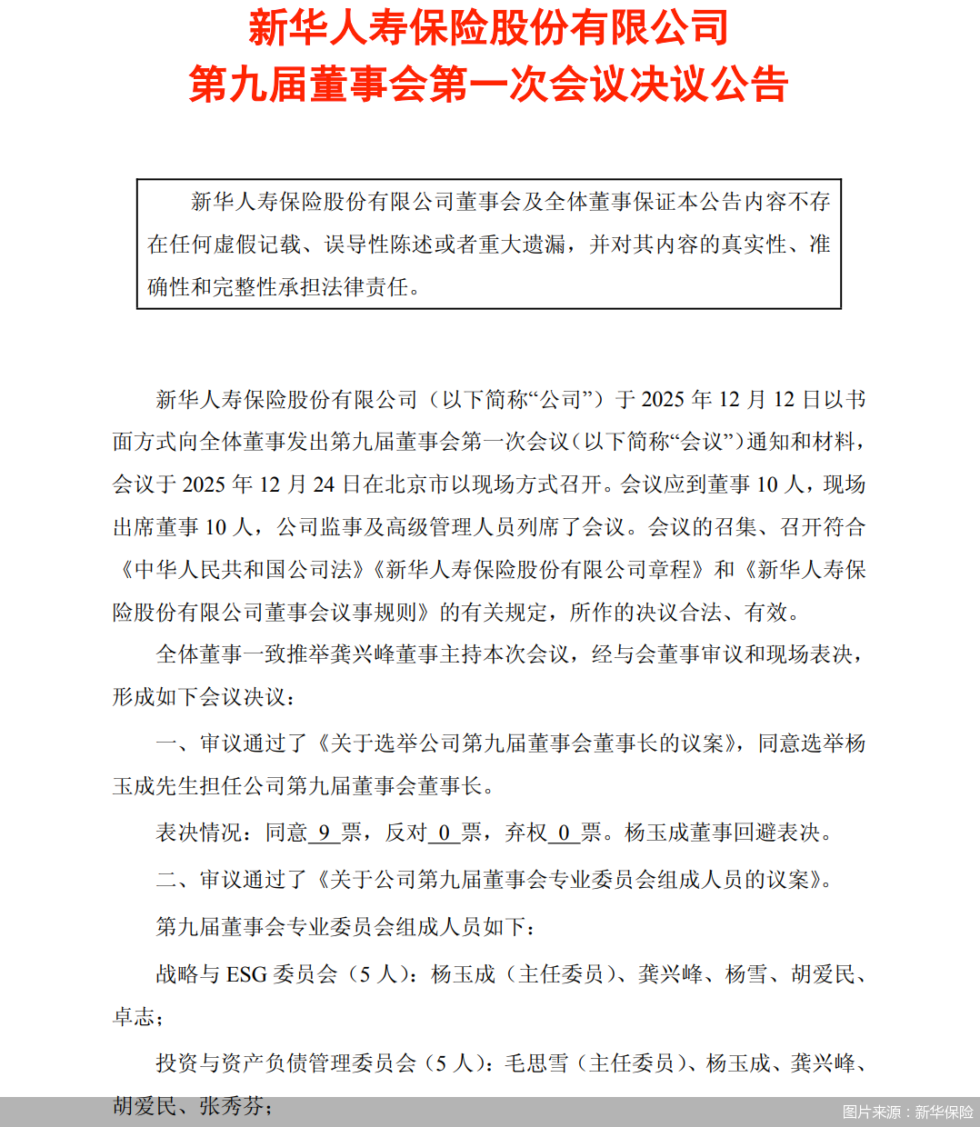
北京商报讯(记者胡永新)12月24日股票怎样用杠杆,新华人寿保险股份有限公司公告称,公司审议通过了《关于选举公司第九届董事会董事长的议案》,同意选举杨玉成担任公司第九届董事会董事长。
(文章来源:北京商报)
海量资讯、精准解读,尽在新浪财经APP
推荐资讯
- 股票怎样用杠杆 新华保险:选举杨玉成担任公司第九届董事会董事长2025-12-26
- 股票平台 低估值与AI机遇共振 机构看好港股中长期配置价值2025-12-25
- 平台股票 泰和科技:泰和科技取得土地手续的具体时间还不确定2025-12-24
- 线上配资哪家口碑好 居民消费持续恢复 11月CPI同比增长0.7%2025-12-23
- 正规配资平台哪个好 人保财险核心高管被查,牵动行业神经2025-12-22
- 如何配资炒股 12月10日新股提示: 百奥赛图上市 元创股份公布中签率 纳百川、优迅股份公布网上中签结果、缴款2025-12-21
